Autor: CasperP
|
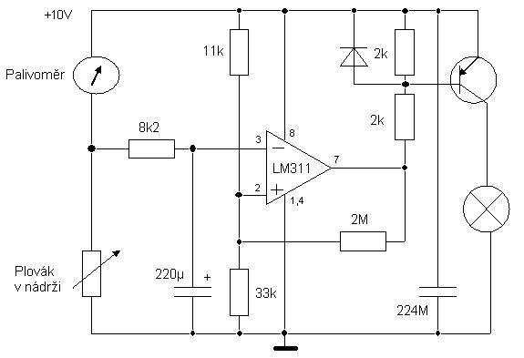
Po koupi auta Opel Kadett 1.6D jsem po nějakém
čase zjistil, že chybí populární hladové okénko. Jelikož ho moje auto v originál výbavě proste nemělo, tak jsem byl nucen přistoupit k jeho výrobě. Použil jsem zapojení obvodu LM311 a jen trochu málo upravil pro vlastní potřebu. Výrobu plošného spoje nechám na každém individuelně. Já jsem ho vytvořil tak aby šlo použít dva šroubky, kterými je uchycen v palubovce měřák ukazatele paliva. Pozor si dávejte na připojení.Stabilizátor na palubce je na 10V a kdyby náhodou nějakým způsobem odešel tak jeho náhrada je jednoduchá. Někde dokonce mám i adekvátní náhradu, ale není problém najít náhradu v katalogu. Kostra komparátoru NENÍ kostra auta !!! Kostra komparátoru je umělá kostra vytvořená pro potřebu stabilizátoru a jeho obraně proti rozkmitání.Takže na palubce u stabilizátoru je malý odpor, který je připojen na kostru auta. Kostra po komparátor se musí vzít z kostry stabilizátoru čili za odporem. Kdyby jste to náhodou netrefili tak hrozí jednak rozkmitání stabilizátoru a hlavně absolutně nepřesné ukazování množství paliva v nádrži. Na vstupu komparátoru je použit odpor 8k2 kterým je nastaveno kdy se má rozsvítit kontrolka. Doporučuji si napřed dát odporový trimr a nastavit hodnotu, která bude vyhovovat vašim potřebám. Následně pak změřit jeho hodnotu a dát pevný rezistor.Trimr by začal časem oxidovat a nedělalo by to dobrotu. Proti blikání kontrolky slouží kondenzátor 220l. Kdyby přeci jenom bylo blikání větší a častější tak stačí dát větší hodnotu kondenzátoru. Uvedené hodnoty tam mám já a stačí to. Na výstupu je kreslená žárovka, ale po zkušenostech se žárovkou jsem tam dal velkou hodně svítící LED. Žárovka sice chodila, ale docela to zatěžovalo stabilizátor. Takže pokud žárovka ( max. 2W ), tak zapojit s předřadnou diodou. |
|
|