|
Namontoval jsem si do auta
dálkové ovládání (DO) s plovoucím kódem od
Flajzara. Na tomto DO
bohužel chybí výstup na směrová světla, proto jsem byl nucen si
vyrobit modul, který mi při odemknutí a zamknutí blikne směrovými světly.


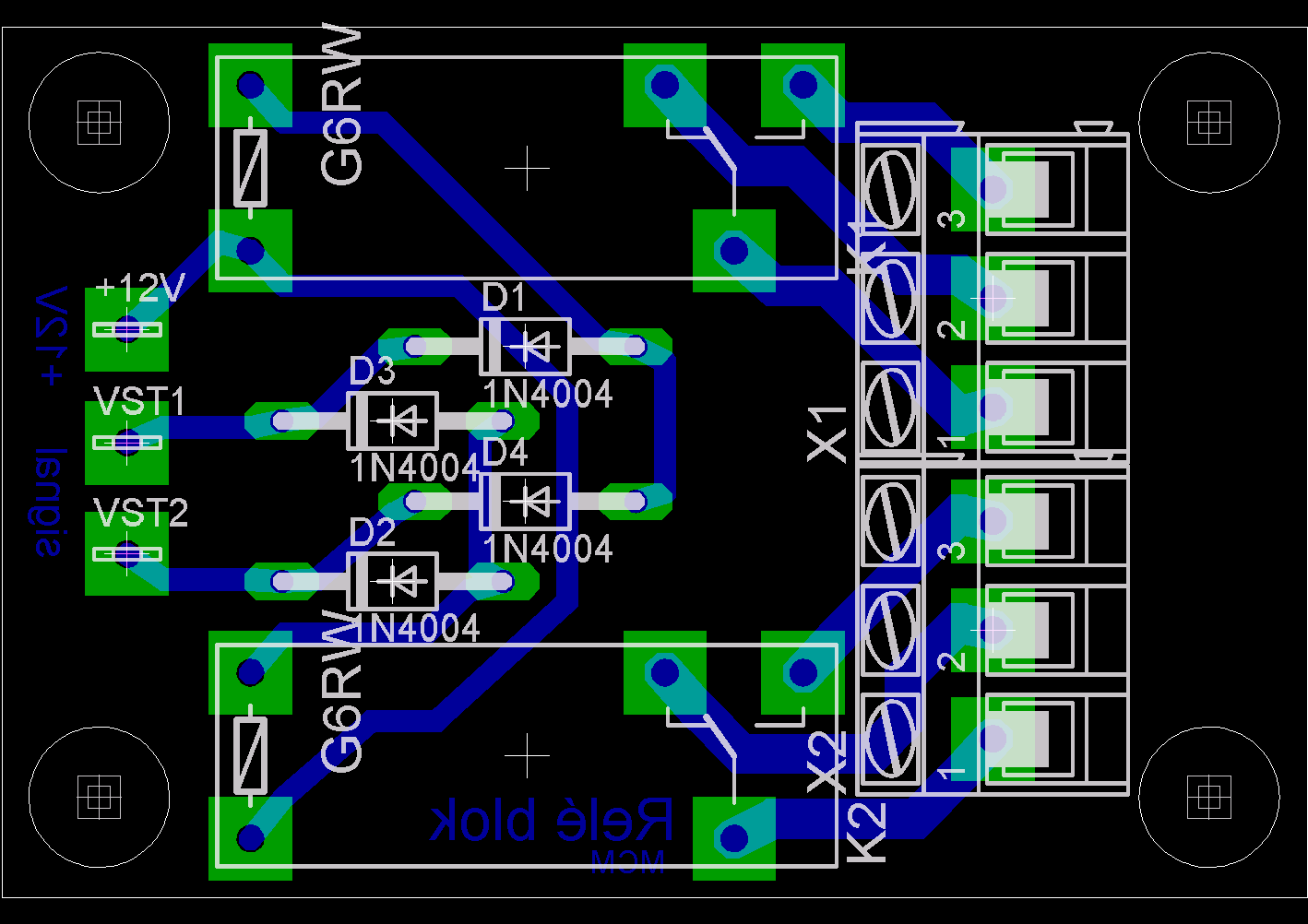
Deska a schéma ke stáhnutí
zde (Eagle).
Zapojení pro centrální
zamykání Jablotron:
Na vývody VST připojíme výstupy z DO (spíná se zemí) a výstupy relátek
použijeme pro směrová světla. Každé relé je pro jednu stranu auta. Takže
na vývod X1-1 a X2-1 připojíme +12V a na X1-3 levou stranu směrových
světel a X2-3 pravou. Celá deska je navržena tak, aby se vlezla do stejné
krabičky jako je použita na DO.
Zapojení do vozu Astra:
DO je napojeno na dráty vedoucí z předních dveří od klíčku. Popis je na
http://astra.kadett.cz. Spíná se
zemí. Pro připojení modulu relátek je potřeba mezi DO a dráty ze dveří
vložit diodu a modul relátek připojit mezi DO a diodu. Pokud totiž
připojíte modul přímo na dráty ze dveří od klíčku, tak budou relátka pořád
sepnutá.

Případné dotazy pište na
adresu roger@kadett.cz.
A
tady je ještě zjednodušená varianta od Harose. |